English
English
العربية
Toggle Navigation
الرئيسية
عن الجامعة
نشأة الجامعة
الرؤية والرسالة والأهداف
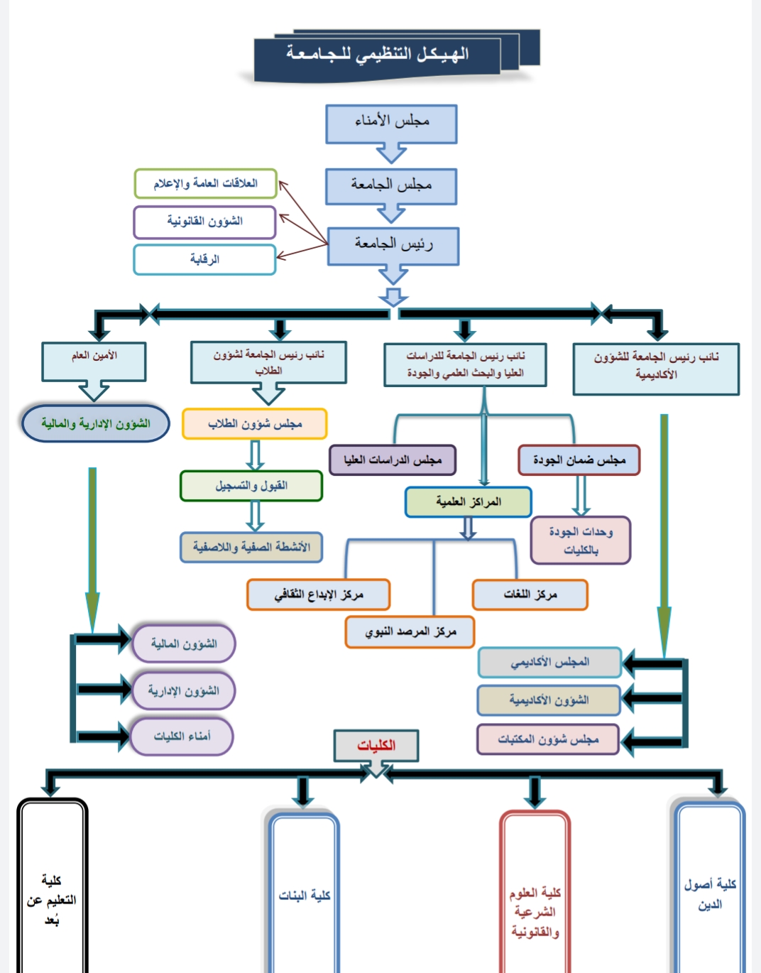
الهيكل التنظيمي للجامعة
المبنى الجامعي
رئاسة الجامعة
مجلس الأمناء
مؤسس الجامعة
رئيس الجامعة
نائب رئيس الجامعة
حقائق وأرقام
القبول والتسجيل
متطلبات القبول في الجامعة
دليل الطالب
الرسوم الدراسية
التقويم الجامعي
نظام التعليم عن بعد
الكليات والمراكز
كلية القران الكريم
كلية أصول الدين
كلية العلوم الشرعية والقانونية
كلية البنات
كلية التعليم عن بعد
مركز المرصد النبوي
مركز الإبداع الثقافي
كلية القران الكريم
كلية أصول الدين
كلية العلوم الشرعية والقانونية
كلية البنات
كلية التعليم عن بعد
مركز المرصد النبوي
مركز الإبداع الثقافي
البحث العلمي
المؤتمرات العلمية
الندوات العلمية
مجلة أبحاث الوسطية الشرعية
شروط وقواعد النشر
هيئات ولجان المجلة
التقدم الآن
عن الجامعة
الصفحة الرئيسية
عن الجامعة
الهيكل التنظيمي للجامعة
جديد الفيديو
/
فيديو
روبرتاج وثائقي عن جامعة الوسطية الشرعية للعلوم الإسلامية والإنسانية
النشرة البريدية
اشترك في نشرتنا الإخبارية ليصلك كل جديد
أعلانات الجامعة
/
باب التقديم مفتوح...احجز مكانك الآن
أعلانات الجامعة
20 ربيع الثاني 1442 ه،
باب التقديم مفتوح...احجز مكانك الآن
أعلانات الجامعة
20 ربيع الثاني 1442 ه،
النشرة البريدية
اشترك في نشرتنا الإخبارية ليصلك كل جديد